La Chine fait face à une nouvelle vague du Covid-19 alors que la fièvre frappe les écoles du pays

Des enfants passent devant un panneau de propagande sur le "rêve chinois" - un slogan associé au dirigeant chinois Xi Jinping – posé près d’une école à Pékin, le 12 mars 2018.
Photo: Greg Baker/AFP via Getty Images
Un document interne du réseau de métro chinois révèle que la Chine connaît une nouvelle vague d’épidémie du Covid-19, alors qu’une fièvre frappe les écoles chinoises à travers le pays, provoquant de nombreuses fermetures de classe.
Le 21 février, Mme Liang, qui travaille dans le réseau de métro de Shanghai, a déclaré à Epoch Times que les mesures de prévention des épidémies sont à nouveau appliquées dans ce métro en raison des nouvelles infections.
« La deuxième vague du Covid-19 est de retour à Shanghai et à Hangzhou. Trois écoles de Hangzhou connaissent une flambée du Covid-19 et une école primaire de Shanghai Qingpu a suspendu les cours pendant 4 jours en raison de la grippe », a-t-elle précisé.
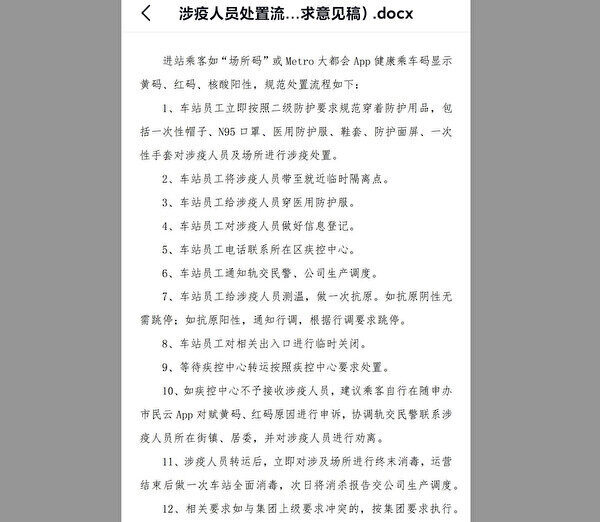
Mme Liang a souligné que le réseau de métro de Shanghai vient d’émettre une circulaire interne sur les mesures de prévention des épidémies. « Le chef de station vient de nous envoyer un document intitulé ‘Procédure de traitement des passagers positifs au Covid-19’. Il détaille les mesures strictes, mais nous ne savons pas quand il sera mis en œuvre. Ils nous ont juste dit de nous préparer à l’application des mesures de contrôle de l’épidémie et de nous familiariser avec ces mesures dès que possible. Ils nous ont informés que si l’épidémie ne peut être contrôlée, la procédure sera probablement mise en application en mars. »

Epoch Times a également obtenu un avis interne adressé, le 19 février, aux parents des enfants allant à l’école primaire Shaw du district de Qingpu à Shanghai. L’avis informe les parents que de nombreux élèves avaient de la fièvre et que les cours ont été suspendus du 20 au 23 février.
Le bureau de l’éducation du district de Qingpu a confirmé la véracité de l’avis et a souligné que les élèves avaient la grippe de type A, et non le Covid-19.
Le 21 février, Epoch Times a appelé les deux numéros de l’école primaire Shaw pour s’informer de la situation, mais personne n’a répondu.
Une vague de fièvre frappe les écoles dans toute la Chine
Le 22 février, la Commission municipale de l’Éducation de Pékin a publié un avis sur son site officiel, indiquant que des groupes d’enfants ont récemment eu de la fièvre dans les écoles et les garderies de Pékin.
Le 21 février, Epoch Times a appris d’un parent dans la province du Shanxi qu’une épidémie du Covid-19 s’était récemment déclarée dans les écoles locales, obligeant à suspendre les cours.

Le 21 février, Mme Liu, une mère qui travaille dans le canton de Suixi de la ville de Huaibei dans la province orientale de l’Anhui, a confié à Epoch Times que deux maladies infectieuses – la grippe A et le norovirus – se sont répandues dans les écoles locales.
« De nombreux enfants ont de la fièvre. Mon enfant a également de la fièvre en ce moment, et c’est très difficile ! Leurs symptômes varient. Ces jours-ci, deux virus se propagent. Certains [enfants] vomissent, ce qui provient probablement du norovirus, tandis que d’autres ont la grippe A, [ils] doivent faire des analyses de sang pour le confirmer. »
Selon les données officielles, le norovirus est très contagieux et peut provoquer de graves vomissements et des diarrhées après l’infection.

Alex Wu est un rédacteur basé aux États-Unis qui écrit pour The Epoch Times sur la société et la culture chinoises, les droits de l'homme et les relations internationales.
Articles actuels de l’auteur









