Les données contradictoires du Covid en Chine cachent un nombre astronomique de décès

L'hôpital Tongren à Shanghai, le 3 janvier 2023.
Photo: Hector Retamal/AFP via Getty Images
Le Covid‑19 déferle sur la Chine depuis le mois de décembre, suite à la décision de Pékin de mettre brutalement fin aux mesures de lutte contre la pandémie strictement appliquées pendant trois ans. Fin janvier, au milieu des célébrations du Nouvel An lunaire, un haut responsable chinois de la santé a révélé que plus de 80% de la population chinoise avait été infectée par le virus.
Malgré de nombreux rapports faisant état de fuites de documents internes suggérant un nombre élevé de décès dans le pays, le Parti communiste chinois (PCC) continue à publier des données officielles à l’évidence illogiques et peu convaincantes.
Étant donné l’habitude du régime chinois de falsifier les données relatives à presque toutes les catastrophes majeures, l’Organisation mondiale de la santé (OMS) a de nouveau demandé publiquement à Pékin, le 4 janvier, de partager des données spécifiques et en temps réel sur les nouvelles vagues qui frappent le pays, réitérant « l’importance de la transparence ».
Dans un point presse ultérieur, l’OMS a souligné que les données actuelles publiées par le PCC ne reflètent pas l’impact réel du Covid‑19 sur les admissions dans les hôpitaux, les admissions en soins intensifs et surtout le nombre de décès dans le pays.
Cet article analyse la divergence radicale entre les données publiées au niveau national par le Centre chinois de contrôle et de prévention des maladies (CCDC), 中国疾病预防控制中心, et les données que la Chine a fournies à l’OMS, en particulier pendant la période d’un mois allant du 8 décembre 2022 au 8 janvier 2023.
Divergence des données : 8 décembre 2022
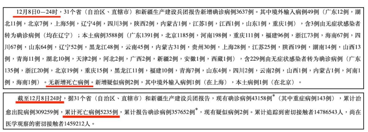
Le 8 décembre, le site Internet du CCDC n’a signalé aucun nouveau décès dû au Covid‑19 et a mis en avant un bilan cumulatif de 5235 décès dus au virus.
Le même jour, l’OMS a publié les chiffres que lui avait fournis la Chine. Ces chiffres faisaient état de 48 nouveaux décès et d’un bilan cumulatif de 30.653 morts.



Le 8 janvier, le CDC chinois a signalé 3 nouveaux décès et un bilan cumulatif de 5272 morts.
Dans le même temps, les données communiquées à l’OMS par la Chine font état de 3229 nouveaux décès au 8 janvier et d’un bilan cumulatif de 76.674 décès.



Selon les données publiées par le CCDC du 8 décembre 2022 au 8 janvier 2023, il y a 37 nouveaux décès dus au virus durant cette période.
Cependant, les données communiquées à l’OMS par la Chine pour cette période font état de 3229 nouveaux décès.
Les données du CDC chinois ont montré que le nombre cumulé de décès a augmenté lentement : de 5235 le 8 décembre à 5272 le 8 janvier, avec seulement 37 nouveaux décès sur la période d’un mois.
Toutefois, les données communiquées à l’OMS montrent que le nombre de décès a fortement augmenté, passant de 30.653 à 76.674, avec 46.021 nouveaux décès en un mois.
Cela signifie que le nombre de décès sur un mois communiqué à l’OMS – 46.021 décès – était environ 1.243 fois supérieur au nombre publié par le CCDC de 37 décès seulement.


Le 5 janvier, le CCDC a publié des données indiquant 9.548 nouveaux cas confirmés de Covid‑19.
Le même jour, les données communiquées à l’OMS par la Chine révélaient un écart astronomique de 1.250.579 nouveaux cas confirmés.
La comparaison des deux chiffres montre un écart énorme de 1,24 million d’infections journalières au Covid‑19.


Le 25 janvier, le CCDC a indiqué que « le nombre de personnes infectées par le Covid‑19 dans les hôpitaux du pays a atteint un pic de 1,625 million le 5 janvier 2023 ».
Cependant, le CDC chinois a indiqué ailleurs qu’il n’y avait qu’environ 92.000 cas confirmés de Covid‑19 le 5 janvier.

L’écart massif entre les deux chiffres est si déroutant et contradictoire qu’il en devient complètement absurde.
Divergence sur le nombre de patients hospitalisés
Une autre divergence entre les chiffres a été constatée à la fin du mois de janvier. Le nombre de personnes hospitalisées avec le Covid‑19 au 30 janvier selon le CDC chinois était de 144.000.
Or, le nombre fourni à l’OMS pour cette date était de 28.000 personnes hospitalisées avec le Covid‑19, soit un écart d’environ 116.000.

Les données officielles du PCC sur la pandémie ont fait l’objet d’un examen approfondi tant au niveau national qu’international. Il est clair qu’il existe des lacunes et des contradictions importantes dans les données publiées par les différents départements. Les énormes divergences entre les données internes du CCDC et celles communiquées à l’OMS viennent étayer la thèse selon laquelle les chiffres officiels de la Chine ont été largement falsifiés – très probablement pour dissimuler l’ampleur de la pandémie.
En outre, le CDC chinois a réduit la fréquence des rapports, qui sont passés de quotidiens à hebdomadaires, et a même évoqué l’idée de rapports mensuels. Le public chinois ne peut donc pas évaluer l’état actuel de l’épidémie dans le pays. Le régime chinois n’a pas l’intention de partager les vraies données avec le peuple chinois ni avec le monde.
Le New York Times a publié un article le 30 décembre, affirmant que la Chine a transformé ses chiffres de Covid‑19 en un « jeu de devinettes scientifiques » pour les épidémiologistes occidentaux. Selon l’article, les chiffres officiels de la Chine pour le Covid‑19 sont tout simplement impossibles, car tous les modèles des scientifiques occidentaux prévoient une pandémie beaucoup plus grave.
Le 25 janvier, le magazine Forbes a laissé entendre que les données incomplètes de la Chine sur le Covid‑19 sont à l’origine d’une confusion dans le monde entier quant à l’ampleur de la pandémie. L’article de Forbes soulevait également des questions sur l’efficacité de l’ancienne stratégie zéro Covid menée par la Chine, alors que le pays atteint son pic pandémique. Les lacunes et les divergences dans les données de Pékin laissent penser que le régime sous‑estime considérablement ses chiffres et induit le peuple en erreur.
Le Dr Michael Ryan, responsable des urgences sanitaires à l’OMS, a laissé entendre le 4 janvier que le régime chinois a sous‑déclaré ses chiffres concernant le Covid‑19, alors que la pandémie connaît une forte progression dans le pays. Les États‑Unis et l’Union européenne ont demandé à plusieurs reprises au PCC de faire preuve de transparence quant à ses données sur la pandémie du Covid‑19.
Le revirement inhabituel de Pékin en matière de politique de lutte contre la pandémie pourrait indiquer que le PCC savait que le nombre de décès dus à la pandémie dans son ensemble était bien supérieur à ses estimations précédentes. En décembre dernier, en raison d’une multitude de facteurs, la Chine a réalisé que de nombreuses personnes mouraient malgré sa politique de zéro Covid. En apparence, le régime prétendait assouplir sa gestion de la pandémie, mais en réalité, il abandonnait tout simplement sa politique zéro Covid ratée.
Que ce soit en raison de la dissimulation initiale des origines du Covid‑19, de sa politique zéro Covid extrême ou de son approche actuelle consistant à « ne rien faire », le PCC doit être tenu responsable de son mépris de la vie et des données falsifiées visant à tromper le monde.
Statistiques des pompes funèbres : les décès pourraient avoir dépassé les 6 millions en décembre
Selon une enquête récente d’Epoch Times, de nombreux salons funéraires en Chine ont un grand nombre de corps en attente de crémation. Le plus grand salon funéraire de Shanghai, qui ne traitait auparavant qu’environ 90 crémations par jour, incinère désormais 400 à 500 corps par jour.
Depuis début janvier, selon un reportage de NTD, au moins 37 crématoriums ont présenté des dossiers d’appel d’offres pour la construction de fours sur les sites Web du gouvernement. Et certains salons funéraires construisent de grands crématoriums en plein air pour faire face à la montée en flèche de la demande.
Le 14 décembre, au début de l’épidémie actuelle, un employé d’un salon funéraire a déclaré à Epoch Times qu’il y avait une semaine de retard dans les crémations.
« Nous sommes très occupés chaque jour, et nous n’avons jamais été aussi occupés. »
« Il y a plus de personnes à incinérer chaque jour qu’avant, et les appels de rendez‑vous sont trop nombreux pour que nous puissions les gérer. Beaucoup de gens font la queue [pour notre service]. Nous n’avons aucun moment de répit ici. »
Le salon funéraire Babaoshan à Pékin exploite 19 fours de crémation. Il est le seul établissement de Pékin à proposer une crémation spécialisée, avec des fours plus larges, plus longs et plus hauts pour les cadavres de grande taille ou obèses.
Du 8 décembre au 12 janvier, le volume d’affaires de Babaoshan était presque sept fois supérieur au volume des crémations en 2019.
Sean Lin est un virologue et ancien directeur de laboratoire à la branche des maladies virales du Walter Reed Army Institute of Research. En examinant les nombreux rapports de crématoriums fonctionnant 24 heures sur 24, il estime que si tous les fours de crémation signalés en Chine fonctionnaient 24 heures sur 24 et 7 jours sur 7, ils auraient incinéré environ 6 millions de corps au cours de cette période d’un mois.
Cependant, ce chiffre ne représente probablement que la moitié de tous les décès, car les crémations représentaient moins de 60% des procédures funéraires chinoises en 2021. Si l’on tient compte de ce facteur, le nombre de décès pourrait avoir atteint 10 millions à l’heure actuelle, selon le Dr Lin.
Sean Tseng a contribué à cet article.


Stephanie Zhang, PhD, a plus de 20 ans d'expérience de recherche en neurosciences et toxicité. Elle a été chercheur au centre MIND (Memory Impairment and Neurodegenerative Dementia) du centre médical de l'université du Mississippi.
Articles actuels de l’auteur






